Vision, Mission & Goals
College Council
College guide
Ar
Art College
Social-Media
Contact Us
Home
College
Education for Women
Education for Humanities
Engineering
Science
Medicine
Dentistry
Agriculture
Economics and Administration
Law & Political Sciences
Computer Sciences and IT
Arts
Physical Education
Islamic Sciences
Education - Qaim
Education for Pure Sciences
Pharmacy
Basic Education - Haditha
AppliedScinces - Heet
Centers
Research Centers
Center of Strategic Studies
Desert Studies
Euphrates Higher Basin Developing
Renewable Energy Research
Scientific Centers
Computer Center
Center for Continuing Education
Divisions and Units
Government Program Division
Units related to the scientific assistant
Units associated with the Dean of the College
Legal Division
Services Division
Information Technology Division
Human Resources Division
Financial Affairs Division
Student Activities Division
Media and Government Communication Division
Library Division
Quality Assurance and Performance Evaluation Division
Scientific Affairs Division
Studies and Planning Division
Graduate Studies Division
Registration and Student Affairs Division
Follow-up Division
Departments
Department of Arabic Language
Department of English Language
Department of Geography
Department of History
Department of Media
Department of Sociology
Department of Translation
Useful Links
×
Organizational Structure
Home
News
Other Information
Home Page
College News
Collage Activities
PostgraduateStudies
Teachers' articles
Admission criteria and procedures for our college for the academic year 2025-2026
Laboratories of the College of Arts
Students students
Central College Library
Student Electronic Information System (SIS)
Staff staff
Official social networking sites
2025-2026 Course description
Academic Staff
College Journal
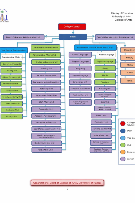
Organizational Structure
Video Lectures
Electronic forms
In Arabic
Archive of News
Date of News :2012-11-27 21:20:47
5239
Visitors
Organizational Structure
Share
|